|
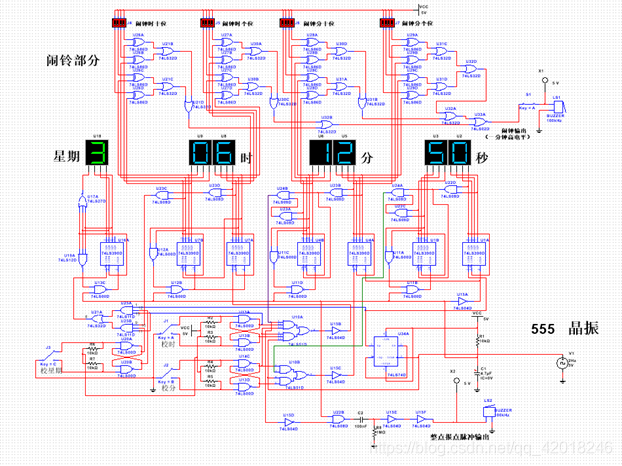
时间显示模块包括时、分、秒部分,分别用两块七段显示译码器来表示个位和十位,如下图所示。 星期显示模块用一块七段显示译码器来表示,周一至周六显示为星期1~6、周日显示为星期日,(用数字8代替。)如下图所示。 时间校准模块包括星期校准模块、时校准模块和分校准模块。需要校准的时候,将点动开关按下,对应的显示模块数值连续变换,待调到需要的数值时松开手,校准停止。 时钟具有整点报时功能,当时钟显示模块为xx时00分00秒,即整点时,位于电路下方的蜂鸣器长鸣一声,提示用户当前为整点时刻。 通过拨通电路最上方的拨码开关可以设置闹钟,当时钟到达设定时刻时,电路上方的蜂鸣器发成维持一分钟的蜂鸣,此时调动闹钟设置部分可以将蜂鸣器关闭。 一个简单的表格是这么创建的: 序号 | 器件名称 | 数量 | 1 | 74LS390 | 4片 | 2 | 74LS00 | 4片 | 3 | 74LS04 | 1片 | 4 | 74LS08 | 3片 | 5 | 74LS11 | 1片 | 6 | 74LS12 | 1片 | 7 | 74LS27 | 1片 | 8 | 74LS32 | 4片 | 9 | 74LS51 | 1片 | 10 | 74LS74 | 1片 | 11 | 74LS86 | 4片 | 12 | 555芯片 | 1片 | 13 | 10kΩ电阻 | 8个 | 14 | 560Ω电阻 | 16个 | 15 | 4.7kΩ电阻 | 2个 | 16 | 电解电容4.7μF | 1个 | 17 | 电解电容10μF | 1个 | 18 | 104电位器 | 1个 | 19 | 普通二极管 | 2个 | 20 | 点动开关 | 3个 | 21 | 拨码开关 | 4个 | 22 | 七段显示译码器 | 7块 | 23 | 3V有源蜂鸣器 | 2个 |
我们的多功能数字电子钟在设计完成并仿真成功后,开始着手焊接实际电路。实际电路焊接时,我们按功能模块来依次焊接各个部分。最先焊接好的是显示模块。(包括七片七段显示译码器和七片与之对应的74LS48芯片。)显示模块焊接好后,我们先通过分别给每一片74LS48的四个输入端不同的电平来独立地测试显示模块的功能。(74LS系列芯片的管脚悬空为高电平,所以只需要把电平为零的输入端接地即可。)但给定输入端电平后,显示译码器并没有显示任何字形。 校准模块包括星期校准、时校准和分校准三个部分。在焊接完成进行测试时发现,只有分校准部分具有正常的校准功能,(即按下校准点动开关会持续校准,松开校准停止。单次按下开关为无效校准,)星期校准和时校准在按下点动开关时,都无法进行连续校准,只可以进行无效的单次按下开关操作。 在其余部分功能都正常后,闹钟功能仍有问题,在时钟显示为预先设定的时和分之后,没有一分钟的长鸣。向老师询问之后,我们开始从闹钟蜂鸣器的正极开始依次向后排查。通过预先设定好闹钟,待时钟显示为预先设定值时,依次测量各点的电压,发现闹钟部分一系列的电压都与仿真时不同,最终锁定到直接与拨码开关相连的74LS86的四个输入端。原本设计思路是没有设定的拨码开关一律拨到下方,相当于开关断开,为高电平;需要设置的拨到上方,开关闭合,连接到高电平。而测量显示,拨到下方的开关对应的74LS86的输入端为2.8V,属于高电平。思考后,我们发现实际上我们忽略了与断开的开关相连与实际的管脚悬空是等效的情况,所以开关断开时对应的管脚也是高电平。检测到这一故障后,我们在每个拨码开关与74LS86输入端相连的地方引出来,通过下拉电阻与地相连接(下拉电阻我们选用的是560Ω的电阻,电阻值不易过高,阻值过高会抬升输入端的电压。),确保开关断开时管脚为低电平。闹钟部分恢复正常。 含multisim仿真图、文章原文以及实物功能演示视频 |







